China is not only supplying military technology to Russia, but also buying it from Moscow. The Insider has verified information indicating that Beijing has purchased documentation for a Russian-made automated command-and-control system (ACS) for landing operations. Such a system could be useful to China in a potential operation to seize Taiwan. As Russian prosecutors bring cases against Russian citizens over their alleged cooperation with Chinese interests, Russia’s state-controlled intermediary agency for defense-related trade — Rosoboronexport — has shipped nearly 400 pounds worth of sensitive documents to Beijing.
What is the Mech Research and Development project and why China wants it
In late July, the hacker group Blackmoon published a series of PDF files that allegedly contained a progress report on the Mech research and development project — a Russian initiative aimed at creating an automated command system for airborne troops for China’s People’s Liberation Army (PLA). Such systems are designed to manage and coordinate airborne operations — for example, by providing secure data transmission, information exchange at the operational and tactical levels, mission planning, and target designation.
China could potentially use such systems for an invasion of Taiwan. According to military analysts, an air assault against Taiwan by the PLA is considered unlikely, as it would inevitably result in very high casualties — but it cannot be ruled out entirely, especially under certain circumstances.
Authenticating the documents
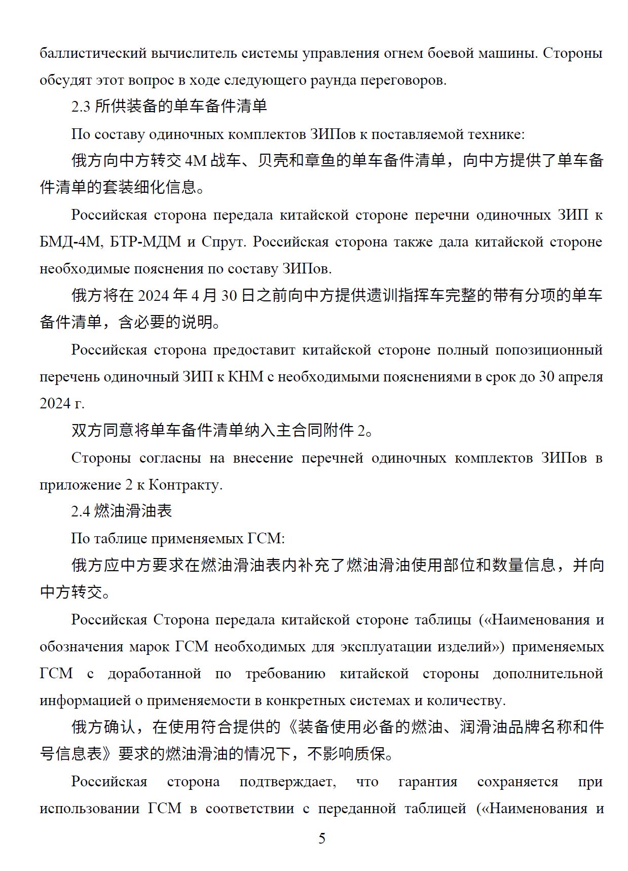
The Insider has reviewed Russian customs records and found that one of the documents published by the hackers is an invoice dated June 28, 2024, for the shipment of documentation by Rosoboronexport to the Chinese company CETC International Co Ltd, registered at 2 Wulutong No. 5, Beijing, with a bank account at China Construction Bank Corporation. The invoice lists the amount of €4,284,000.
Russian customs data contain two entries dated June 18, 2024, showing Rosoboronexport, via JSC NIISSU (Research Institute of Communication and Control Systems), as the exporter, and the China International Electronic Science and Technology Trading Co., Ltd. (Beijing, Wulutongbei St., No. 5, Building 2) as the recipient. The declared value of each shipment is €2,142,000 — exactly matching the total amount on the invoice published by the hackers.
The shipment is described as “military-purpose products, categories 16, 16.1, 16.2 — equipment and documentation as per the list,” with JSC NIISSU listed as the manufacturer. The customs code for most of the shipment corresponds to the classification “printed books, brochures, leaflets, and similar printed materials, bound or in loose-leaf form.”
Similar batches of documents from Rosoboronexport and NIISSU were exported to China in 2022 (two shipments worth €714,000 each), in 2021 (also two shipments for the same amount), and in 2020 (four shipments worth €714,000 each). The total weight of the paper documents exported to China exceeded 175 kilograms (385 pounds), with the remainder consisting of CDs and other data storage media.
The person listed in the file as responsible for the report is a Doctor of Technical Sciences named as R. N. Pogrebnyak. According to open-source publications, in the late 2000s and early 2010s, a Candidate of Technical Sciences with the same name — Roman Pogrebnyak — worked as a senior researcher at the 46th Central Scientific Research Institute of the Russian Ministry of Defense. As part of his academic work, Pogrebnyak wrote about optimizing the composition, type, and quantity of weapons in strike force groupings. The Insider has determined that a person with this name is currently employed at NIISSU in Department No. 201, which develops system-engineering solutions for building automated command-and-control systems.
The unsigned memo published by Blackmoon was dated October 2, 2023, and it was attributed to P. V. Kovalevskiy and R. N. Pogrebnyak, with the “acting general director of JSC NIISSU” listed as A. N. Yakimenko. However, The Insider has established that, currently, the only Yakimenko employed at NIISSU is N. A. Yakimenko, who serves as the general director’s security adviser. The memo also contains other inaccuracies — for example, an incorrect double “йй” (in cyrillic) in the spelling of the name “Kovalevskiy” — which could possibly be explained by haste.
Another document published by Blackmoon bears the approval of “chief expert S. P. Seleznev.” The Insider has established that Sergei Petrovich Seleznev is indeed employed at NIISSU as a chief expert in Department No. 207, which handles work for international clients.
These details — the accurately stated names and positions of NIISSU employees, along with customs transaction data that match — make it highly likely that the documents published by Blackmoon are authentic.
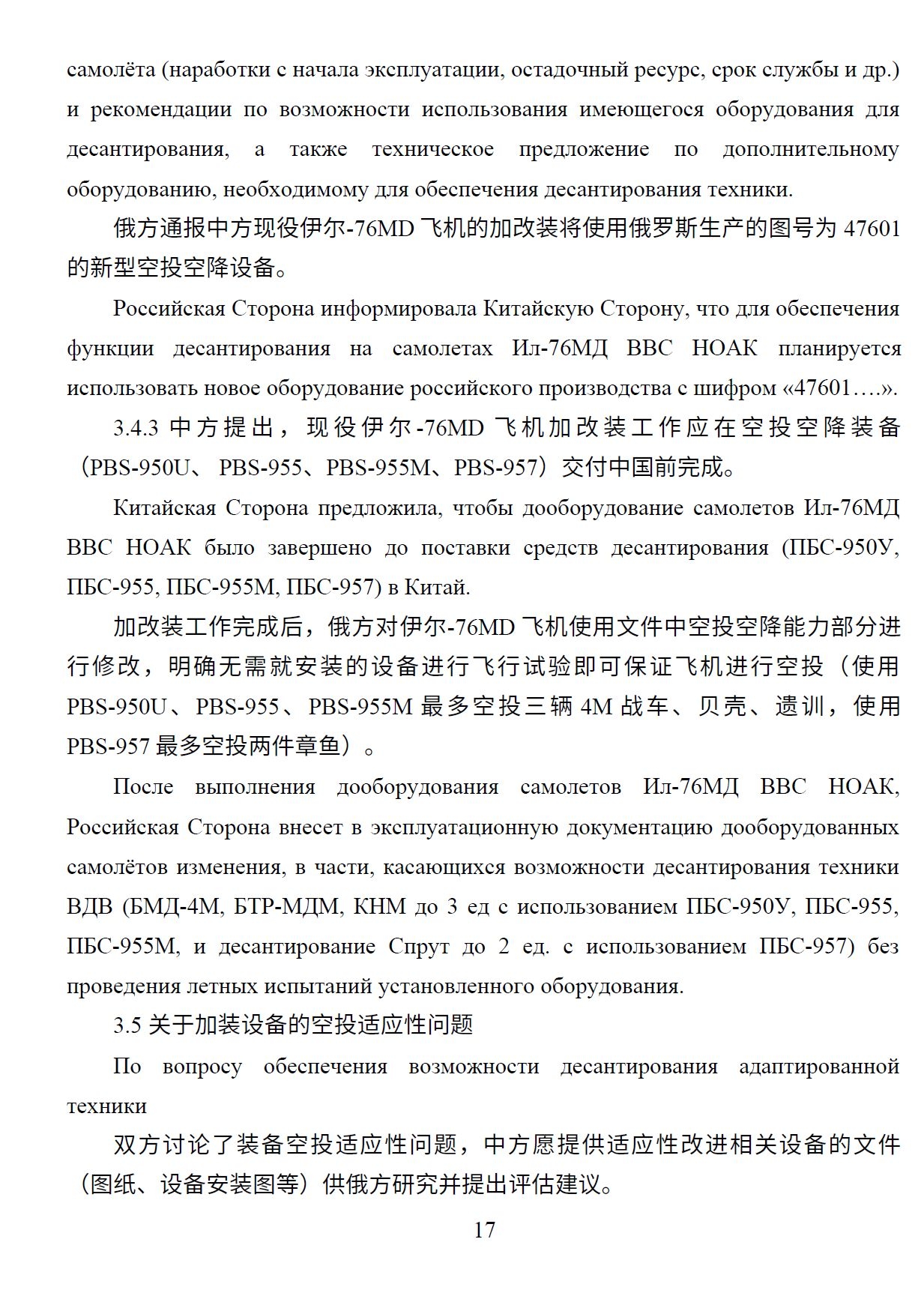
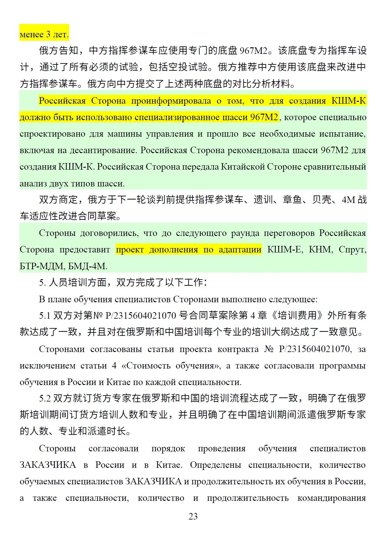
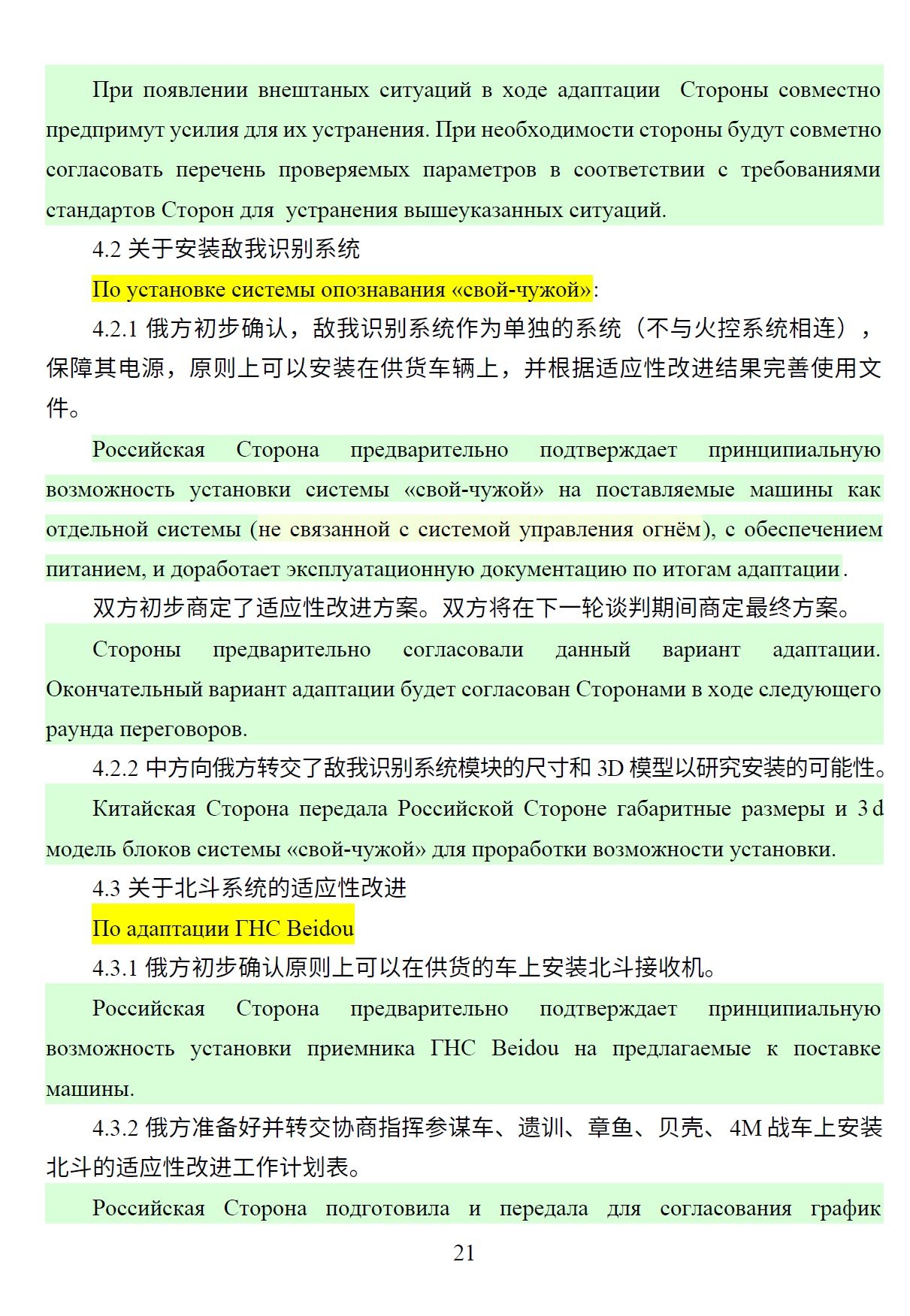
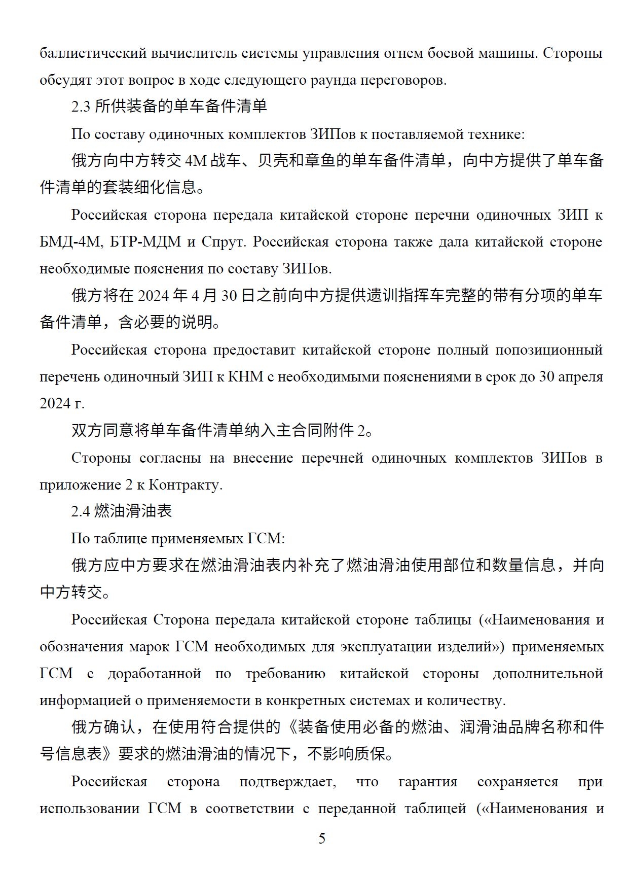
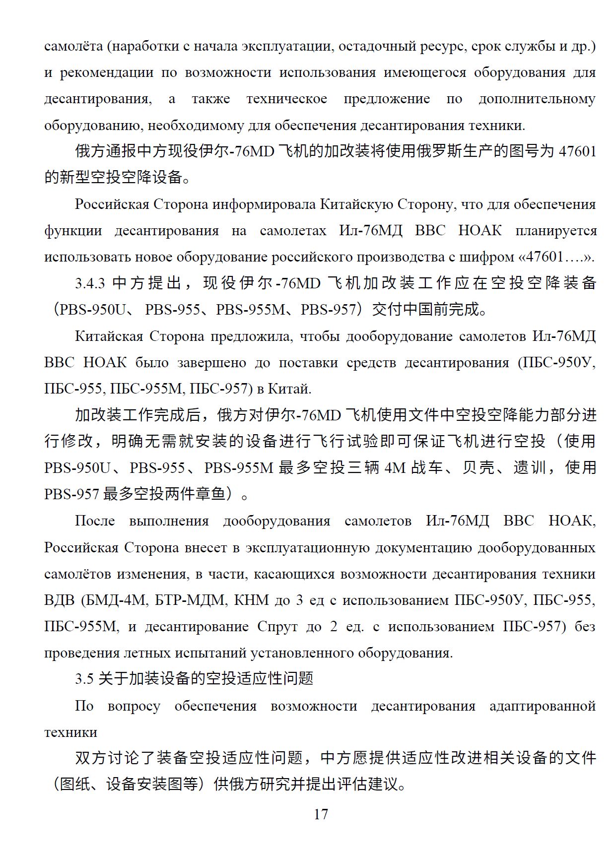
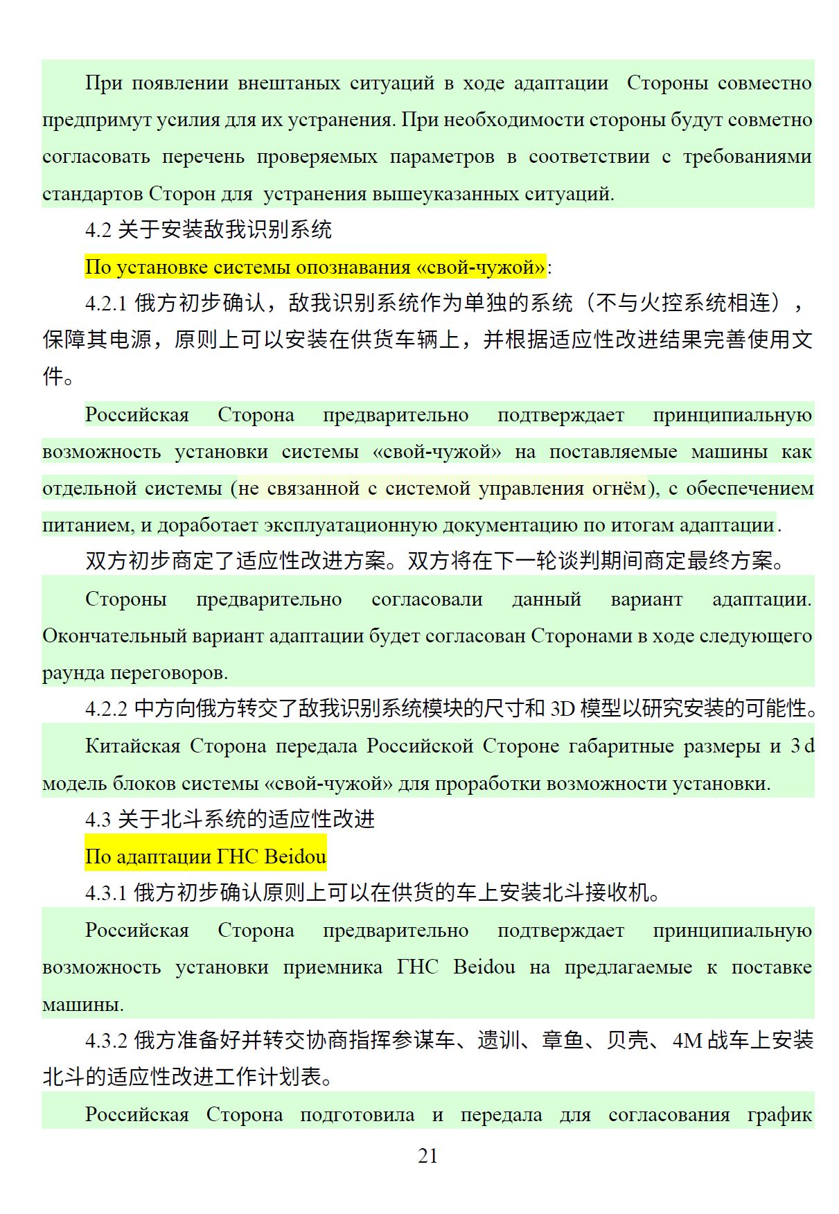
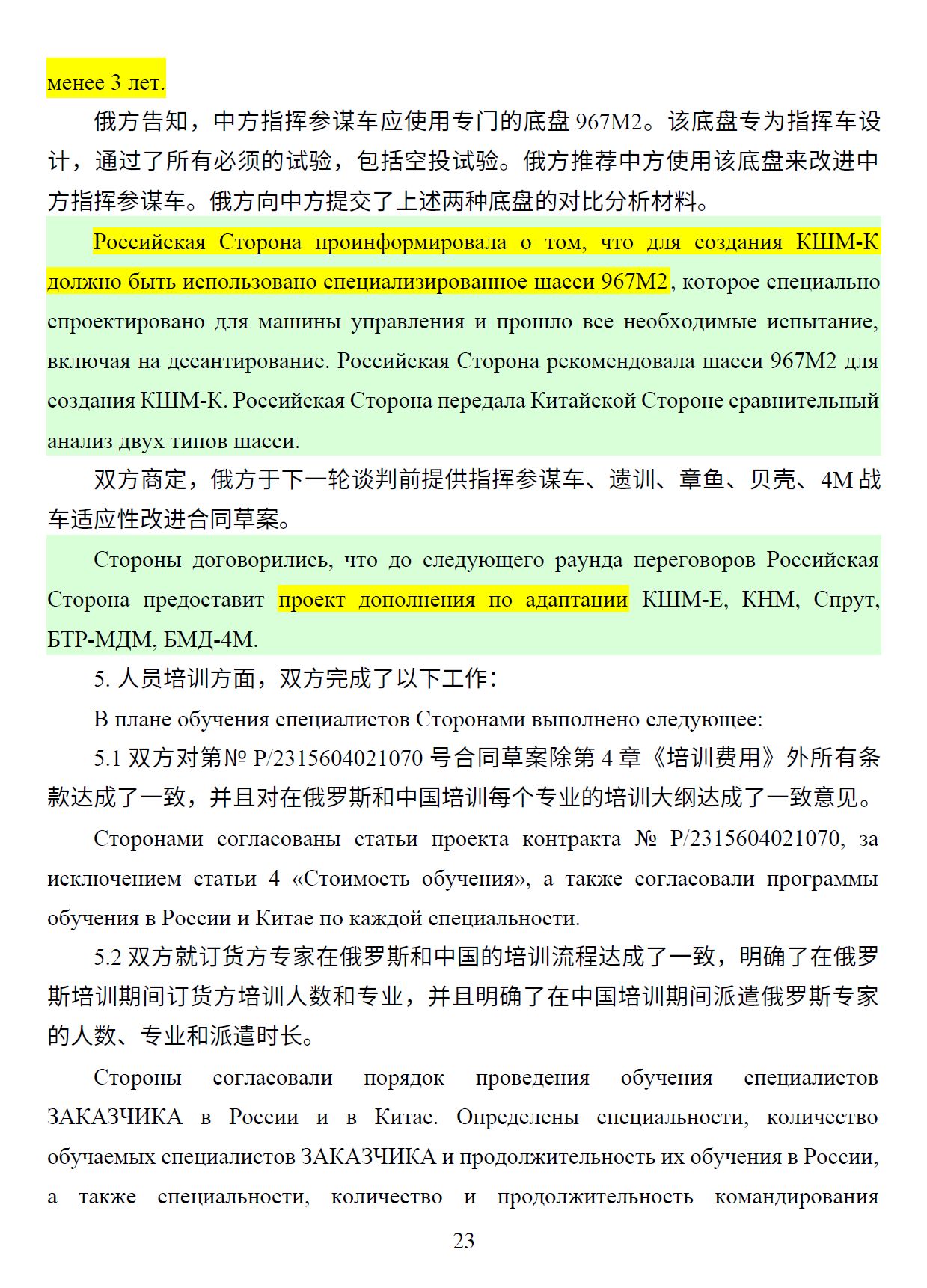
The published documents indicate that the system includes: a hardware–software package (PTS) for the KShM-E command-and-staff vehicle (airborne deployment); a PTS for the KAS-E integrated communications system (airborne deployment); a standard automated module for field command posts (TMA PKP-E); a unified hardware–software package (UPTK) for the BMD-E airborne combat vehicle; and a man-portable hardware–software package (NPTK-E).
What else is known about Russia-China military cooperation in this area
Through its sources, The Insider has obtained further documents on the subject, including training plans for Chinese specialists. The program is designed to provide 60 PLA military personnel with 152 hours of lectures, 130 hours of group sessions, and 150 hours of practical training. Notably, the curriculum includes the study of R-187BE and R-188E (UKUS-E) radio stations, as well as the InmarSat-BGAN Explorer 727 system. According to the documents, the simulators and computer classrooms for training the Chinese personnel were to be set up at JSC Tulatochmash.
According to documents reviewed by The Insider, negotiations between the Russian and Chinese sides in 2023 and 2024 involved many high-level representatives. In 2023, NIISSU in Moscow hosted 17 delegates from China, including the deputy head of the Armament and Military Equipment Department of the PLA Air Force, and the deputy head of the Main Directorate for the Development of Armaments and Military Equipment (GURVVT) of the Central Military Commission (CMC) of China. During a 2024 meeting in Beijing that was held to finalize the system’s specifications, the delegation included 31 participants led by Rosoboronexport Deputy Director S. F. Ladygin. The talks were also attended by representatives of companies responsible for different components of the order — JSC KBP, the Sozvezdie Concern, NPP Rubin, MKPK Universal, JSC Polet, and JSC Technodinamika.
Excerpts from the minutes of meetings focused on Russian-Chinese military cooperation:
















“Training program for PLA Airborne Troops in operating the equipment of the basic communications and tactical-level command automation system, and in employing it during combat missions.”







Program for receiving the Chinese delegation in Russia:






From an economic perspective, the rationale behind these deals is clear: Russia is unable to produce “hardware” cost-effectively due to disrupted supply chains and the absence of a broad market for components. Its programmers and optimization experts, however, are still sought after. All of this is unfolding against the backdrop of criminal cases over entirely legal and official cooperation with China.
With contributions by Tatyana Popova.


























